Şəxsi inkişaf
Uzun müddət şəxsi inkişaf kitablarından uzaq durmuşam və faydalı olmadıqlarını düşünmüşəm. Şəxsi inkişaf haqqında olan kitablar mənə qeyri…
Uzun müddət şəxsi inkişaf kitablarından uzaq durmuşam və faydalı olmadıqlarını düşünmüşəm. Şəxsi inkişaf haqqında olan kitablar mənə qeyri ciddi gəlirdi, çünki adətən qarşıma çıxanlar “insan hər şeyi bacarar”, “inanmaq yarı-yarıya uğur qazanmaqdır”, “bir işə başlamaq o işi yarılamaqdır”, “ürəyinin səsini dinlə”və s. tipli konkret bir həll yolu verməyən müvəqqəti motivasiya sözləri idi.
Bu cür kitab, video, aforizmlər məni uzun müddətli motivasiya etmirdi və bütün başladığım işlər yarım qalırdı. Nəticədə özümü iradəsi zəif olan bir insan kimi görürdüm. Kitabda oxuduğum, videolarda haqqında eşitdiyim hamı, çox iradəli idilər və çox çalışaraq uğurlu olmuşdular. Bu cür kitabların dediyini edirsən amma uğur qazanmayanda insanı ümidsizliyə sala bilir, faydadan çox ziyan vura bilir.
Burda iki nöqtəni aydınlaşdırmalıyıq. Birincisi odur ki, o cür kitablarda bizə həmişə uğurlu insanlar təqdim olunur və bizi inandırmağa çalışırlar ki, biz də onlar kimi ola bilərik. Özümü Stiv cobs ilə müqayisə etsəm də heç vaxt ona çata bilmərəm. Digər tərəfdən ətrafda milyonlarla uğursuz insan olduğu halda ancaq uğurlu insanlara fokuslanıb, özümü aldatmağım da düz deyil.
İkinci nöqtə isə odur ki, elmi əsası olmayan üsullarla, sadəcə mücərrəd adlandıracağımız iradə, inamaq, düşün və bacar kimi ifadələr ilə uzunmüddətli və davamlı bir şəxsi inkişaf demək olar ki, alınmır.
Daha sonra insan davranışı haqqında bir iki kitabla tanış oldum və fikirlərim dəyişdi. Əlbəttə hələ də iradə və fantaziya əsaslı kitabların faydasız olduğunu düşünürəm. Dəyişən şey şəxsi inkişafda insan davranışlarını başa düşməyim idi.
Bioloji olaraq hamımız eyni canlılar olsaq da, doğulduğumuz coğrafiya, böyüdüyümüz mühit, fiziki bacarıqlarımız, imkanlarımız, zehni bacarıqlarımız tamamilə fərqlidir. Yəni bir dənə üsul hamıda işə yaramır, gərək hərə öz üsulunu, yolunu tapsın və ya yaratsın. Bu mövzudakı ən yaxşı kitab Outliers kitabıdır, kitabda insanların doğulduğu taixin belə onların həyatında, uğur qazanmasında nə qədər vacib olduğunu göstərir.
İradə və onun gücü
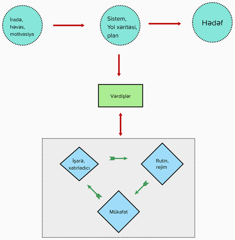
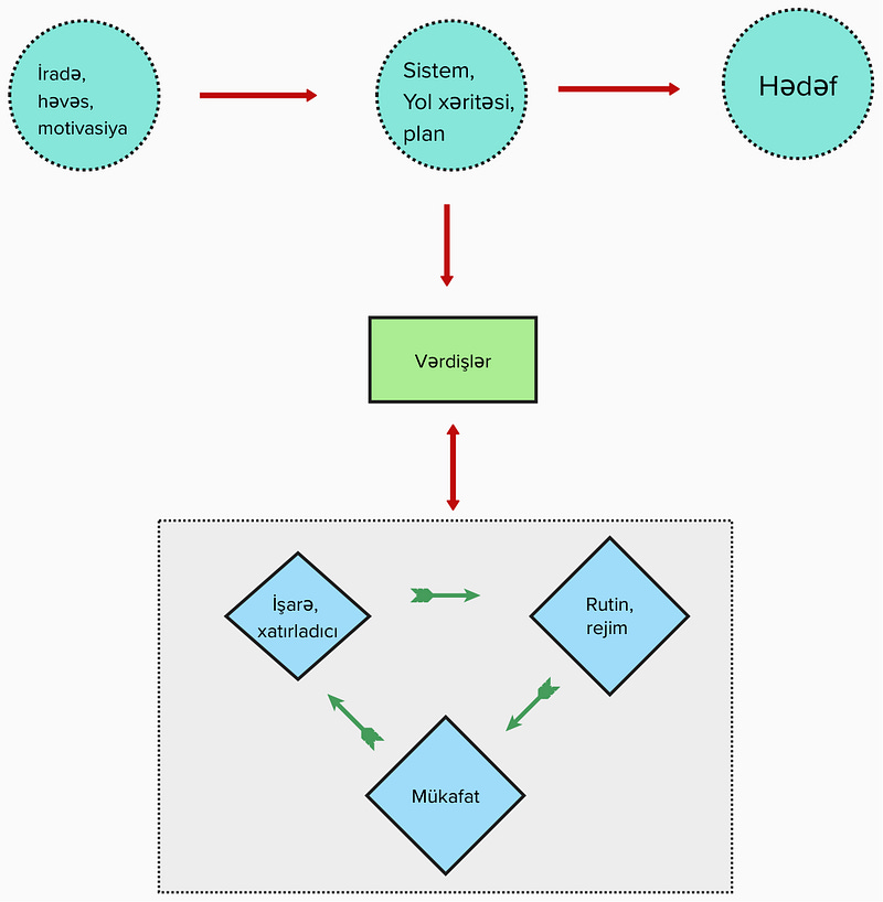
İradə mental bir enerjidir, hansı ki, bizə çətin seçimlərdə kömək edir. İradə gücü ilə bağlı maraqlı bir elmi araşdırma var ki, vaxt keçdikcə azalır. Məsələn bir insan gün ərzində iradəli olub hansısa seçimi etməməyə qərar verirsə, səhər olanda bu asan olur, amma vaxt keçdikcə, insan hansısa seçimə müqavimət göstərdikcə iradəsi azalır. Axşama doğru artıq, o seçimə qarşı iradəli davranmağı səhərkindən qat-qat çətin olur. Buna görə də iradə əsaslı bir motivasiya, bir plan uzun müddətdə uğursuz olur. Məncə limitli olan, tez tükənən iradə gücü bizə çətin bir qərarı verməkdə və ona başlamaqda kömək edir, amma davamlılığını saxlaya bilmir. Bu yerdə bizə ikinci mərhələ olaraq Vərdişlər və insan davranışı kömək edir.
Vərdişlərin gücü
Mənim üçün faydalı olan kitablar atomik vərdişlər və kiçik vərdişlər kitabları idi, ikisi də demək olar ki, eyni mövzudan danışır. İnsan öz davranışlarını vərdiş halına salarsa uzunmüddətli olur. Qoyduğun hədəfə çatmaq üçün lazım olan şey, hədəfinə uyğun kiçik vərdişlər yaradıb, onları gündəlik həyatına uyğunlaşdırmaqdır.
Qısaca:
1. Dəqiq və əl çatan bir hədəf qoy.
2. Hədəfə çatmaq üçün bir sistem hazırla, vərdişləri təyin et.
3. İradəni və həvəsini istifadə edərək hərəkətə keç.
Faydalı olduğunu düşündüyüm kitablar:
Atomic Habits →Oxuyarkən bu kitabdan götürdüyüm qeydlər: https://link.medium.com/NlKDZ6MsZzb
The power of habits
Tiny Habits
Deep work
Flow
Getting Things Done — David Allen
One Thing — Gary Keller
Outliers
Telegramda izlə: https://t.me/virtual_agac


