Metafizikaya giriş
Metafizikaya ümumi baxış.
Bu yazıda fəlsəfənin ən vacib qollarından biri olan metafizika və onun cavab axtardığı suallar haqqında danışacağıq. Bu yazı həvəskar olaraq yazdığım “Fəlsəfəyə giriş” yazı seriyasının davamıdır. Əvvəlki mövzuları görmək üçün “Fəlsəfəyə giriş” və “Məntiq fəlsəfəsi” adlı yazılara baxa bilərsiniz.
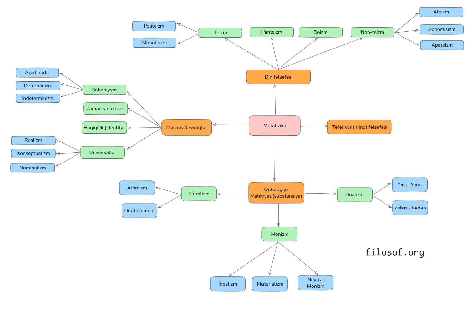
Bir çox mövzuda olduğu kimi, filosoflar metafizikanın izahında da ortaq məxrəcə gələ bilməyiblər. Ona görə də burada verməyə çalışacağım izah natamam olacaq. Metafizika mövcudluğu (ontologiya), reallığı və varlıqların mahiyyətini araşdırır. Həmçinin zaman, məkan, səbəbiyyət kimi mövzular da metafizikaya aid edilir.
Qeyd. Burada izah etdiyim mövzular, terminlər çox daha genişdir. Mənim qeyd etdiklərim metafizika mövzusu ilə əlaqəli olan hissələridir və çox qısadır. Bir-iki cümlə ilə izah etmək hələ o mövzunu başa düşmək deyil. Bu yazıda siz sadəcə ümumi baxış, anlayış qazana bilərsiniz. Hər bir mövzunu başa düşmək üçün ayrı-ayrılıqda oxumaq, dərk etmək lazımdır.
Metafizikanın cavab axtardığı bəzi suallara baxmaq söhbətin nədən getdiyini anlamaqda bizə kömək edəcək.
Həqiqət nədir? Mütləq həqiqat varmı?
Bir şey necə mövcud olur? Mövcudluğun əsası nədir?
Zaman və məkan nədir?
İnsanın azad iradəsi varmı?
Yaradıcı varmı?
Reallığın Sorğulanması
Bu müzakirə qədimdən bəridir davam edir. Gördüyümüz şeylər həqiqidir, yoxsa bir illüziyadır? Bir şeyin həqiqiliyini necə başa düşə bilərik?
Bəzi filosoflar deyir ki, həqiqət bizim şüurumuzun qavraya biləcəyi bir şey deyil. Bəziləri də deyir ki, başa düşürəmsə, deməli, həqiqidir. Bəziləri deyir ki, həqiqət mücərrəddir, bəziləri isə maddə olduğunu iddia edir. Bu suallara cavab tapmaq çətin olsa da, axtarışa çıxmaq bizi düşündürəcək və reallıq anlayışımız təkmilləşəcək. “Simulyasiya” nəzəriyyəsi bu mövzunun, bəlkə də, ən maraqlı (populyar) nəzəriyyələrindən biridir.
Substansiya
Bizim reallığımızı ətrafda müşahidə etdiklərimiz, yəni mövcud olan şeylər formalaşdırır. Ona görə də həqiqət axtarışında var olmağın təbiətini başa düşmək bizə kömək edəcək. Mövcudluğun ən təməl, dəyişməz olan əsası substansiya adlanır. Məsələn, Falesə görə, hər şey sudan yaranmışdı və su dəyişməz, fundamental əsas idi. Reallığın fundamental əsası haqqında bir neçə fərqli iddia var. Hər birinə qısaca nəzər yetirək.
Monizm
Bütün varlıqların tək bir substansiyadan ibarət olduğunu iddia edən yanaşmadır. Yəni mövcud olan hər şey bir növ substansiyanın fərqli təzahürləridir. Məsələn, atomistlərə görə, hər şey atomlardan ibarətdir. Monistlər arasında bir neçə fərqli yanaşma mövcuddur.
Materialistlər – Reallıq sadəcə maddədən təşkil olunub. Substansiya materiyadır.
İdealistlər – Hər şey ideyalar aləminin fiziki dünyada olan təzahürüdür, beləliklə, hər şey ideyadan yaranıb və ya ideya dəyişməyən özdür. Reallıq ideyadan ibarətdir. İdealizm də özlüyündə subyektiv və obyektiv ola bilər. Bəzilərinə görə, insandan müstəqil olaraq ortaq bir ideyalar əlami var. Bəzilərinə görə isə, hər kəsin öz subyektiv ideya anlayışı var.
Neytral monistlər – Onlara görə, reallığın əsası nə maddədir, nə də ideya, onların ortasında bir yerdə neytral bir substansiya mövcuddur. Maddə də, şüur da (ideya) o neytraldan yaranıb.
Dualizm
İki müstəqil və fərqli substaniyanın olduğunu iddia edən yanaşmadır. İdeya və maddə birlikdə reallığı (və ya mövcudluğu) yaradır. Dualist olan Dekarta görə, iki substansiya “res extensa” (uzanan substansiya – maddə) və “res cogitans” (düşünən substansiya – şüur) möcvuddur. Sadə dildə desək, ruh və bədən biri-birinə bağlı fərqli əsaslardır. Dualizmin ən böyük çətinliklərindən biri bədən və ruh (şüur) arasındakı əlaqənin izahıdır. Qeyri-maddə maddəni necə dəyişir, hərəkətə gətirir? Yaxud fiziki dünya ruha necə təsir edə bilir?
Pluralizm
Bu yanaşmaya görə, reallıq daha mürəkkəbdir və çoxlu substaniyalardan ibarətdir. Məsələn, qədim yunanlar su, hava, od və torpağın – hər şeyin əsası olduğuna inanırdılar. Müasir elmdə də mövcudluğun fərqli, müstəqil zərrəciklərdən ibarət olduğu iddia olunur (kvarklar, leptonlar, bozonlar və s.).
Bir az ümumiləşdirməyə çalışsaq, reallığın izahında iki əsas yanaşmanın: naturalizm və super-naturalizmin olduğunu görərik. Hər şeyin təbiətdən yarandığını və ya fövqəltəbii qüvvələrin reallığı yaratdığını iddia edənlər də demək olar.
Universallar
Mövcud olan individualların ortaq xüsusiyyətləri universal adlanır. Bir maşın və alma tamamilə fərqli varlıqlar olsalar da, qırmızı rəngdə olmaları onları birləşdirir. Qırmızı rəngi universal adlandırmaq olar. Bu zaman sual yaranır: universallar öz başlarına mövcud ola bilərmi? Və ya universalları necə başa düşməliyk? Bir neçə yanaşmaya baxaq:
Realizm – Universalların müstəqil olaraq mövcud olduğunu qəbul edir. Realizmə görə, universallar fərdi obyektlərdən və ya insan şüurundan asılı olmayaraq, öz başına reallıqdadır.
Konseptualizm – Universallar yalnız insan şüurunda konsept olaraq mövcuddur.
Nominalizm – Universal deyilən bir şey yoxdur, onlar sadəcə dildə mövcud olan adlardır. Real dünyada yalnız fərdi varlıqlar mövcuddur, onların xassələrinə ad veririk.
Eynilik (identiklik) Problemi
Bir insanı həmin insan edən şey nədir? Biz bir insanı tanımaq üçün nəyə əsaslanırıq. Məsələn, bir qolunu itirmiş insan yenə eyni insandırmı, bəs ayaqlarını, gözünü, qulağını itirmiş? Bir insandan nəyi çıxarsaq, o artıq həmin insan olmur? Mövzunu izah edən yaxşı nümunə “Tesesusun gəmisi” paradoksudur. Qısaca belədir, şəhərin girişinə qoyulmuş bir gəmi var. Zaman keçdikcə gəminin hissələri çürüdüyü üçün yeni hissələrlə əvəz olunur. Bir müddət sonra gəmidəki bütün hissələr yenisi ilə əvəzlənmiş olur. Sual yaranır ki, bu gəmi ən başdakı gəmi ilə eynidir, yoxsa fərqli?
Biz uşaqlığımızdan bəri dəyişirik. Həm hüceyrə səviyyəsində tamamilə dəyişmişik, həm də düşüncə baxımından. Hansı yaşdakı biz əsl bizik? Uşaqlığımız ilə indiki ortaq tək şey, bəlkə də, o dövrdə olan xatirələrin bəziləridir, vəssalam, amma biz hələ də eyni adam olduğumuzu düşünürük.
Şüur və yaddaş bizim kimliyimizi təyin edirsə, yaddaşını itirmiş bir insan və ya şüurunu itirmiş, koma vəziyyətində olan bir insan həmin insan deyil? (Con Lokkun (John Locke) nəzəriyyəsi)
Bu mövzuda Yumun (Hume) nəzəriyyəsi mənə daha məntiqli göründü. Sabit bir “öz” əvəzinə bir neçə hissənin birləşməsi kimi görmək: düşüncələr, hisslər, xatirələr və s. Biz bunlardan hansılarısa itirdikcə özümüzdən bir parçanı da yavaş-yavaş itiririk, sonda ortada bir “öz” qalmır (bundle theory).
Azad İradə və Determinizm
Verdiyimiz qərarlarda nə qədər azadıq? İki seçim qarşısında qaldığımız zaman bunlardan birini seçmək həqiqi azadlıqdırmı? Məncə, metafizikanın ən maraqlı mövzularından biri budur. Azad iradənin olmadığını iddia edən əsas nəzəriyyə determinizmdir.
Determinizim – Hər şeyin səbəb-nəticə əlaqəsi olaraq baş verdiyini iddia edir. Deterministlərə görə, bizim azad iradəmiz əslində bir illüziyadır. Çünki indi qərar verərkən etdiyimiz seçim bir nəticədir, bu seçimə bizi gətirən bir çox səbəb var. Hansı ki bu səbəblər keçmişə, keçmişdə baş verən hadisələrə, seçimlərə əsaslanır. Keçmişi dəyişdirə bilmədiyimiz üçün indini və dolayısı ilə gələcəyi də dəyişə bilmirik. Hər şey zəncirvari bir-birinə səbəb olur və nəticələr yaranır.
İndeterminizm (azad iradəçilər) – İddia edirlər ki, biz sadəcə seçim etdikdən sonra əldə etdiyimiz nəticəni keçmişdəki hansısa səbəblə əlaqələndiririk. Nəticə əlimizdə olmayanda səbəblərə baxaraq nəticəni təxmin edə bilmərik. Yəni bir çox nəticə təsadüfi olaraq baş verir (azad iradə ilə). Nümunə:
Keçmişdə çoxlu səbəb var (A, B, C, D). Mən X nəticəsini seçsəm, A və B nəticəsi ilə əlaqə qurmaq olar. Y nəticəsini seçsəm, C və D səbəbləri ilə əlaqə qurmaq olar. Yəni nəticə olmadan, seçim etmədən səbəblərdən yola çıxaraq nə baş verəcəyini bilmək olmur. Beləliklə, determinizmə zidd gedir.
Kvant fizikası zərrəciklərin mövqeyinin təxmin edilə bilmədiyini göstərir. Deterministlərə görə, biz bütün maddələrin hərəkətini, trayektoriyasın və olduğu məkanı təyin edə bilirik. Beləliklə, çox güclü bir kompüterimiz olsa, hər şeyin necə baş verəcəyini də görə bilərik. Zərrəciklər fizikası isə bizə göstərir ki, elektronun və ya daha kiçik zərrəciklərin konkret olduğu nöqtəni (məkanı) təxmin etmək mümkün deyil. Hətta zərrəcik eyni anda müxtəlif nöqtələrdə ola bilir, özünü maddə yox, dalğa kimi də aparır.
Kompatibilizm – Azad iradə və determinizmin bir-biri ilə ziddiyyət təşkil etmədiyini iddia edir. Məsələn, bir insan öz istəyi ilə kitab oxuyursa, o, azaddır, hətta onun bu istəyi əvvəlki təcrübələri, tərbiyəsi və s. ilə müəyyən edilmiş olsa belə. Əsas odur ki, onu kitab oxumağa məcbur edən xarici bir qüvvə yoxdur. Yum (Hume) və Millin nəzəriyələrinə baxmaq olar.
Zaman
Klassik fəlsəfədə (və ya fizikada) zaman və məkan sabit dəyişməz mövhumlar kimi başa düşülürdü. Yəni hadisələrin arasındakı fərqi biz əvvəl, indi və sonra olaraq adlandırırıq. Bəziləri də deyirdi ki, ümumiyyətlə, zaman anlayışı yoxdur.
Prezentizm – İddia edir ki, keçmiş və ya gələcək yoxdur, sadəcə indi var və biz anı yaşayırıq, vəssalam.
Eternalizm – Keçmiş, indi və gələcək bərabər olaraq realdır. Zamanı fərqli hissələrə, reallıqlara bölmək olmaz.
Eynşteyinin nisbilik nəzəriyyəsi və kvant fizikası klassik düşüncəni alt-üst edir. Eynşteyinin nəzəriyyəsinə görə, enerji və ya kütlə zamanı və məkanı bükə bilər, dəyişə bilər. Məsələn, qara dəliklər o qədər çox enerjiyə sahibdir ki, zaman da, məkan da onların yanında tamamilə yoxa çıxır və ya dəyişir.
Kvant dolanıqlığı isə bir-birindən tamamilə uzaqda olan zərrəciklərin bir-birinə təsirinin zaman və məkanı heçə saymağını göstərir. Sanki bu cisimlər bizim zaman və məkan anlayışımıza tabe olmur. Deməli, kainatıdakı zaman, məkan anlayışı fərqli mühitlərdə, fərqli zərrəciklərə görə başqa cür xassələr göstərə bilir. Bu mövzu kifayət qədər mürəkkəbdir və suallarla doludur.
Yaradıcı Varmı?
Kainatın yaranması, təbiəti (kosmologiya) və bir yaradıcının mövcudluğu ilə bağlı suallar da metafizikanın tərkbindədir. Bu sahənin ən müzakirəli mövzusu “Yaradıcı varmı?” sualıdır. Bu mövzuları çoxumuzun bildikləridir, buna görə də hərəsini bir cümlə ilə izah edəcəyəm. Əslində din fəlsəfəsi ayrıca bir fəlsəfi qol olsa da, metafizikaya daxil etmək olar. Çünki kainatı (mövcudluğu) yaradan bir Tanrı varsa, bu ontoloji bir məsələdir.
“Yaradıcı varmı?” sualına verilən bəzi cavablar:
Bilmirəm (aqnostiklər);
Yoxdur (ateistlər);
Var, kainatı idarə edir (teistlər);
Var, amma bizi öz başımıza buraxıb (deistlər);
Yaradıcı və təbiət eynidir. Yaradıcı elə kainatın özüdür (panteistlər).
Elektron resurslar
https://openstax.org/books/introduction-philosophy/pages/6-introduction


