Məntiq və düzgün arqumentasiya
Tənqidi düşüncəyə və məntiq fəlsəfəsinə giriş.
Verdiyimiz bütün qərarlar, apardığımız bütün müzakirələr məntiq əsaslıdır. Ən azından özümüzə məntiqli görünənləri seçir, inanır və o cür də davranırıq. Məktəbdə bizə həndəsi fiqurlar arasındakı bənzərliyi və ya fərqliliyi tapmaqla riyazi məntiq öyrədilir, amma heç kim bizi gündəlik həyatda qarşımıza çıxan məntiqsizliyə qarşı hazırlamır. Fəlsəfənin də əsas hissəsi olan məntiq, bizə doğrunu yanlışdan ayırmağa və fikirlərimizi sistemli şəkildə qurmağa, ifadə etməyə kömək edir.
Müzakirələrdə çox zaman qalib gəlmək üçün doğru olmaq yox, inandırıcı olmaq kifayət edir. Məntiqli düşüncənin məqsədi isə inandırıcı olmaq deyil, doğru olmaqdır. Bəzən elə fikirlər olur ki, güclü və inandırıcı görünsə də əslində xətalı olur. Bu fikirdə nəyinsə səhv olduğunu hiss edirik, amma səhvi tapmaqda çətinlik çəkirik. Odur ki, gəlin, birlikdə məntiqin fundamental anlayışını, strukturunu öyrənək. Yaxşı arqumenti pisdən ayırmağı bacaraq ki, fikir yürütmə vərdişlərimiz də sağlam olsun. Məntiq arqumentlərə əsaslanır. Arqumentlərin təbiətini öyrənmək bizə məntiqli yanaşmanı da öyrədəcək.
Qeyd: Bu yazı məntiq fəsləfəsinə giriş üçün nəzərdə tutulub. Terminlər sadələşdirilib və tərcümə olunub. Əgər hansısa mövzuda daha ətraflı oxumaq istəyirsinizsə, yazının sonundakı resurslar hissəsinə nəzər yetirə bilərsiniz. Birlikdə addım-addım düzgün arqumentasiyanı və yol verilən xətaları təhlil edək.
Arqument
Qarşı tərəfi inandırmaq üçün alətdir. Bir-biri ilə əlaqəli bir neçə mühakimədən ibarətdir, hansı ki, mühakimələrdən biri nəticədir. İnsanlar adətən pis (struktursuz, xətalı) arqumentə daha çox inanır. Əslində isə nəticə doğru olsa belə mühakimələrlə nəticə arasında zəif əlaqə varsa yaxşı arqument sayılmır. Yaxşı arqumentin iki əsas xüsusiyyəti var:
Struktur – arqumentin məntiqli və düzgün qurulması.
İddianın doğruluğu – arqumentin əsaslandığı məlumatın doğru olması.
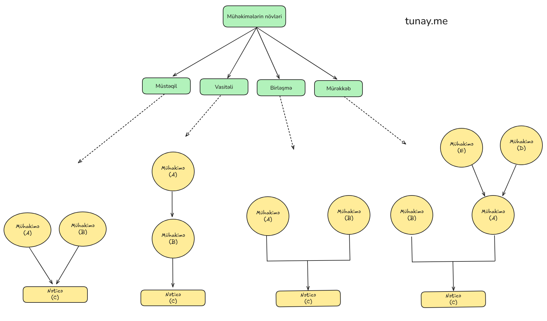
Quruluşuna görə mühakimə (premise) növləri.
Aşağıda arqumentin əsası olan mühakimələrin quruluşuna görə növlərindən bəhs edəcəyik. Bu izahlar çaşdırıcı görünə bilər, amma verdiyim nümunələr mövzunu başa düşmək üçün sizə kömək edəcək.
Müstəqil mühakimə – birbaşa nəticəni təsdiqləyən mühakimədir.
Nümunə: Siqaret çəkmək pul israfıdır (müstəqil). Üstəlik siqaret çəkmək ağciyər xərçəngi riskini artırır (müstəqil). Deməli siqaret çəkmək pis vərdişdir (Nəticə).
Vasitəli mühakimə – dolayı yolla nəticəni təsdiqləyir, yəni bir neçə addımdan ibarət olur.
Təhsil (A) inkişafa səbəb olur . İnkişaf (B) rifaha gətirib çıxarır. Deməli, təhsil rifaha (C) səbəb olur.
Birləşmiş mühakimə – Bir neçə mühakimənin birgə nəticəni təsdiqləməsi.
Əli indi ya evə gedəcək, ya da kitabxanaya (A) . Əli evə getdi (B). Deməli kitabxanaya getməyib (C).
Mürəkkəb mühakimə – Bir neçə mühakimənin birlikdə nəticəni dəstəkləməsi və fərqli arqumentlərin birləşməsi.
Onlayn öyrənmə effektivdir (A), müasir texnologiyalar interaktiv öyrənməni təmin edir (E). Tələbələr müxtəlif öyrənmə vasitələrinə sahibdirlər (D). Onlayn öyrənmə (A) və çevik cədvəl (B) vasitəsilə tələbələr dərslərində daha uğurlu olur (C).
Arqumentin növləri
Qeyd edim ki, burdakı zəif, güclü, keçərli sözləri bizim gündəlik işlətdiyimiz sözlərdən fərqlənir. Normal müzakirədə biz hansısa arqumenti güclü adlandıranda, onu doğru qəbul edirik. Məntiq terminologiyasında isə bunların hamısının ayrı izahı var.
Zəif (weak) arqument:
Nəticəni kifayət qədər əsaslandırmayan, məntiqi əlaqələri zəif olan arqument. Nəticəsi çox az ehtimalla doğru ola bilən. Nümunələr:
Hamı bu kitabı oxuyur, deməli, bu kitab çox yaxşıdır.
Qızların çoxu gül sevir. Jalə qızdır. Deməli Jalə gülləri sevir.
Güclü (strong) arqument:
Nəticəni əsaslandıran, lakin mütləq doğru olmayan arqument. Nəticə böyük ehtimalla doğrudur, amma səhv çıxma ehtimalı davar. Nümunələr:
Bu kitab çoxlu elmi araşdırmalara əsaslanır, ona görə də oxumaq faydalıdır.
Statistikaya görə siqaret çəkənlərin əksəriyyəti ağciyər xərçənginə tutulur, ona görə də siqaret çəksən xərçəngə tutula bilərsən.
Zəif və güclü arqument arasındakı əsas fərq nəticənin doğru olma ehtimalına görədir. İki nümunə ilə buna nəzər yetirək.
Zəif arqument: İnsanların yarısı kişidir. Arzu insandır. Deməli Arzu kişidir. (səhv çıxma ehtimalı çoxdur).
Güclü arqument: insanların 90%-i sağ əl ilə yazır. Əli insandır. Deməli Əli sağ əli ilə yazır. (doğru çıxma ehtimalı çoxdur).
Qeyd: inandırcı (cogent) arqument haqqında yazmadım, çünki güclü arqumentin bir növüdür.
Keçərli (valid) arqument: Nəticənin həmişə mühakimələrdən asılı olduğu arqumentdir. Əgər mühakimələr doğrudursa nəticə də mütləq doğru olmalıdır. Mühakimələrdən hər hansı biri xətalıdırsa nəticə də xətalı olmalıdır.Nümunə:
Bütün məməlilər isti qanlıdır (doğru). Pişik məməlidir (doğru). Deməli, pişik isti qanlıdır (doğru).
Diqqət etməli olduğumuz nüans odur ki, keçərli olması üçün nəticə həmişə doğru olmalıdır şərti yoxdur. Digər nümunəyə baxaq. Bu arqument keçərlidir.
Bütün Amerika prezidentlərinin hamısı müsəlmandır (doğru olarsa).
Trump amerikanın prezidentidir (doğru olarsa).
Nəticə: Deməli Trump da müsəlmandır (doğru olmalıdır).
Keçərsiz (invalid) arqument: Nəticə mütləq mühakimələrdən asılı deyilsə, doğru olsa belə, keçərsiz sayılır. Mühakimələr doğru, nəticə də doğrudur, amma nəticənin səhv olma ehtimalı varsa keçərsizdir. Mühakimələr doğrudursa, amma nəticə səhvdirsə keçərsiz sayılır. Nümunə:
Müəllim olmaq üçün ya magistr ya da doktorantura təhsili almaq lazımdır. (doğru)
Əli müəllim magistr təhsili alıb. (doğru)
Nəticə: Deməli Əli müəllim doktorantura oxumayıb. (səhv)
Arqumentin keçərsiz olduğunu təyin edə bilmək üçün əks-nümunə gətirərək tapmaq olar.
Sağlam (sound) arqument: Mühakimələri doğru olan keçərli arqument sağlam arqument adlanır. Beləliklə nəticə də həmişə doğru olur. Nümunə:
Su 100°C-də qaynayır. Bu su 100°C-dir. Deməli, bu su qaynayır.
Bütün memarlar riyaziyyat bilməlidir. Leyla memardır. Deməli, Leyla riyaziyyat bilir.
Deduktiv məntiq: Ümumidən xüsusiyə doğru gedən zəncirvari düşüncə tərzidir. Sağlam arqumentlərə əsaslanan deduktiv məntiq elmi yanaşmaların əsasıdır. Bu cür struktura tabe olan məntiqə formal məntiq də deyilir. Türklər bu sözü tümdengelim deyə tərcümə edib. Nümunələr:
Bütün quşlar uça bilir. Qartal quşdur. Deməli, qartal uça bilir.
Sonu 5 ilə bitən bütün ədədlər 5-ə qalıqsız bölünür . 35 sonu 5 ilə bitən ədəddir. Deməli 35 ədədi 5-ə qalıqsız bölünür.
Bütün insanlar ölümlüdür (mühakimə). Sokrat insandır (mühakimə). Deməli sokrat ölümlüdür. (nəticə)
Fəlsəfədə ən çox istifadə olunan, qəbul olunan arqmunetlər deduktiv olanlardır.
İnduktiv məntiq: Xüsusidən ümumiyə doğru gedən mühakimə formasıdır. Bu məntiqi gündəlik həyatda daha çox istifadə edirik. Deduktiv arqumentləri formaya salıb, səhv və ya doğru olduğunu təyin etmək asan idi (formal məntiq). İnduktiv arqumentlər isə daha mürəkkəbdir və dəqiqləşdirmək çətindir. Nümunə:
Son zamanlar məhəllədə tülkü peyda olub. Əlinin toyuqları gecə yoxa çıxıb. Deməli toyuqlarını tülkü oğurlayıb.
Yediyim bütün almalar şirin idi. Deməli dünyadakı bütün almalar şirindir.
Bu cür arqumentlərin nəticəsi böyük ehtimalla doğrudur, amma 100 faiz əmin deyilik. Öz təcrübələrimizə əsaslanaraq umumiləşmiş bir nəticəyə gəlirik. İnduktiv arqumentlərin formasız, struktursuz olmsı onların həqiqiliyini tapmağı çətinləşdirir. Buna görə də buna informal (formasız) məntiq deyirlər . Bu cür arqumentləri biz zəif, güclü və ya inandırıcı adlandıra bilirik.
Zəif arqument - pis nəticə (böyük ehtimalla səhvdir).
Güclü arqument - yaxşı nəticə (böyük ehtimalla doğrudur).
Abduktiv məntiq: Əlimizdə olan bir nəticəni izah etmək üçün mövcud təkliflərdən ən yaxşısını seçməkdir. Bu yanaşma da ehtimal əsaslıdır. Elmi bir mühakimə abduktiv yanaşma ilə başlayır, daha sonra sübut olunduqda artıq deduktiv bir arqument halına keçir. Dedektiv Şerlok Holmsun yanaşması abduktiv məntiqə ən yaxşı nümunə ola bilər (özü buna deduktiv desə də). Nümunə:
Qurban bədənin sağ tərəfindən bıçaq zərbəsi alıb. Qatil və qurban cinayətdən əvvəl dava edib. Qatil solaxay imiş.
Bu nəticə böyük ehtimalla doğrudur, amma həmişə doğru olmaya bilər. Səhv çıxma ehtimalı da az deyil.
Yaxşı izah - nəticəni bütöv olaraq izah edəndir. Əgər nəticədə hələ də aydın olmayan hissələr varsa deməli bu arqument (izah) yaxşı deyil.
Okkam ülgücü - Bu prinsipə görə, bir hadisəni izah edən iki və daha çox arqument varsa, biz ən sadə olanı seçməliyik. Arqument mürəkkəbləşdikcə qəbul olunma ehtimalı (inandırıcılığı) da azalır. Nümunə:
Piramidaları yad planetlilər tikib. Bunu bütün alimlər, dövlətlər əlbir olub bizdən gizlədirlər.
Bu arqumentin arxasında çox mürəkkəb mühakimələr mövcuddur. Üstəlik auditoriyaya isbat etmək də bir o qədər çətindir.
Düzgün fikir yürütmə üçün 3 sadə şərt var:
Yaxşı arqument nəticəni dəstəkləyən, məntiqli mühakimələr və nəticə təklif etməlidir.
Auditoriya (qarşı tərəf) üçün qəbul oluna bilən mühakimə olmalıdır.
Mühakimələr nəticə ilə əlaqəli olmalı və nəticəni dəstəkləməlidir.
Formal məntiq: Ciddi qaydalar və simvollarla ifadə oluna bilən məntiq. Formal məntiqi izah etmək üçün çoxlu düsturlar mövcuddur. Bu məntiq də çoxumuza tanışdır və müəyyən struktura sahibdir. Maraqlananlar resurslardan keçid edib ətraflı oxuya bilər. Bəzi nümunələr:
A=B olarsa, B=C olarsa, deməli A=C .
Əgər A doğru olarsa, B yalnışdır. B doğrudur. Deməli A yalnışdır.
Bütün A lar B-dir. Bütün B-lər C-dir. Deməli bütün A-lar C-dir
Əlavə oxu üçün digər mövzular:
Aristotel - organon
Corelation - causation
Formal, informal fallacies.
Cognitive biases
Telegramda izləmək üçün: t.me/virtual_agac
Resurslar:
https://press.rebus.community/intro-to-phil-logic/front-matter/introduction-to-the-series/
https://human.libretexts.org/Bookshelves/Philosophy/Fundamental_Methods_of_Logic_(Knachel)
https://criticalthinkeracademy.teachable.com/p/what-is-a-good-argument
https://openstax.org/books/introduction-philosophy/pages/5-introduction
Ümumi mühakimələr diaqramı:
Digər yazıları oxumaq üçün: tunay.me








